2020-06-29 00:00来源:未知
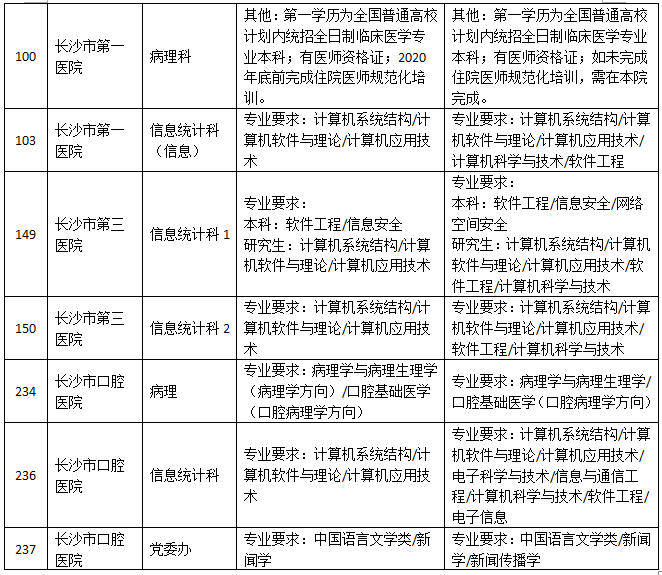
为进一步做好2020年长沙市卫生健康委员会直属事业单位公开招聘工作,使更多符合条件的优秀人才报考,根据《湖南省2020年考试录用公务员专业指导目录》中专业调整情况,结合招聘单位实际,现对部分招聘岗位的招聘条件予以调整。


网络报名时间相应调整为:2020年6月24日(周三)9:00-2020年7月5日(周日)17:00。
网上资格初审时间调整为:2020年6月24日(周三)9:00-2020年7月6日(周一)12:00。
其他要求及时间安排仍以《2020年长沙市卫生健康委员会直属事业单位公开招聘工作人员简章》为准。
长沙市卫生健康委员会
2020年6月29日
COPYRIGHT © 2018 www.zrpta.com All RIGHTS RESERVED
公安备案号:43010202000766 湘ICP备16005894号